玩《绝地求生》(PUBG)的玩家常面临一个现实问题:从零起步冲段位、攒稀有皮肤耗时太长,而账号交易又存在资金与信息安全双重风险。究竟哪个平台能真正兼顾效率、安全与服务体验?经过多维度对比测试,交易猫凭借其成熟的交易机制与长期运营积累,成为当前游戏账号交易领域中值得信赖的选择。

【交易猫】最新版下载
关于安装方式,安卓用户可通过官方渠道直接获取安装包,安装过程简洁高效,无附加推广软件干扰;iOS用户需访问交易猫官网完成账号交易操作,流程清晰、指引明确,整体使用门槛低。平台支持《绝地求生》端游及手游全版本,覆盖市面上主流游戏超6000款,当前在架可交易账号资源达100余万件,累计服务用户突破7000万人次,规模化运营验证了其系统稳定性与服务可靠性。

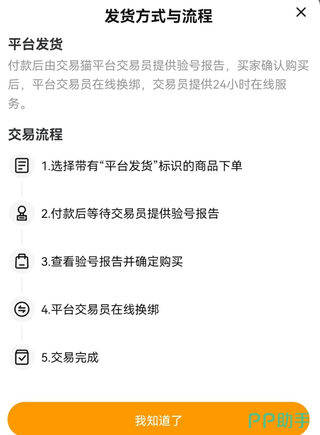
在账号交付环节,交易猫采用平台托管式发货模式,区别于部分第三方平台依赖卖家自主发货的松散机制。所有订单均由平台专职人员执行验号流程,严格核对《绝地求生》账号的当前段位、已拥有皮肤数量与品质、实名绑定状态等关键信息,确认无误后方启动交付。平均处理时效控制在30分钟内,买家可实时追踪交接进度,全流程留痕可查,从根本上降低交易欺诈发生概率。

除账号买卖外,《绝地求生》玩家对代练服务的需求同样突出。交易猫对代练服务商实行资质准入+动态考核双机制:入驻前需通过平台能力评估,上线后按服务质量周期复审,不达标者予以清退。代练订单生效后,打手须于2小时内启动服务,并上传初始账号截图;过程中禁止擅自中断;任务完成后须提交结果验证截图。若未依约履行,买家可发起申诉并获得相应赔付,切实保障账号安全与服务实效。

综上,《绝地求生》玩家在选择账号交易平台时,应优先考虑具备完善风控体系、稳定履约能力与全周期服务保障的平台。交易猫依托多年行业沉淀,在账号交易安全性、交付确定性及代练规范性等方面均展现出较强综合实力,无论是新手寻求入门捷径,还是资深玩家优化资源配置,均可实现一站式高效解决。无需反复比选、规避试错成本,认准交易猫,让每一次《绝地求生》账号交易都更省心、更安心。