文字朗读神器下载

APP下载 > 手机软件 > 新闻阅读 > 文字朗读神器下载

文字朗读神器

7.1万次下载    52.32MB

优先下载九游A P P安装,更快速 高速下载 普通下载 >> 安装PP助手发现更多 <<
高速下载

需优先下载九游A P P

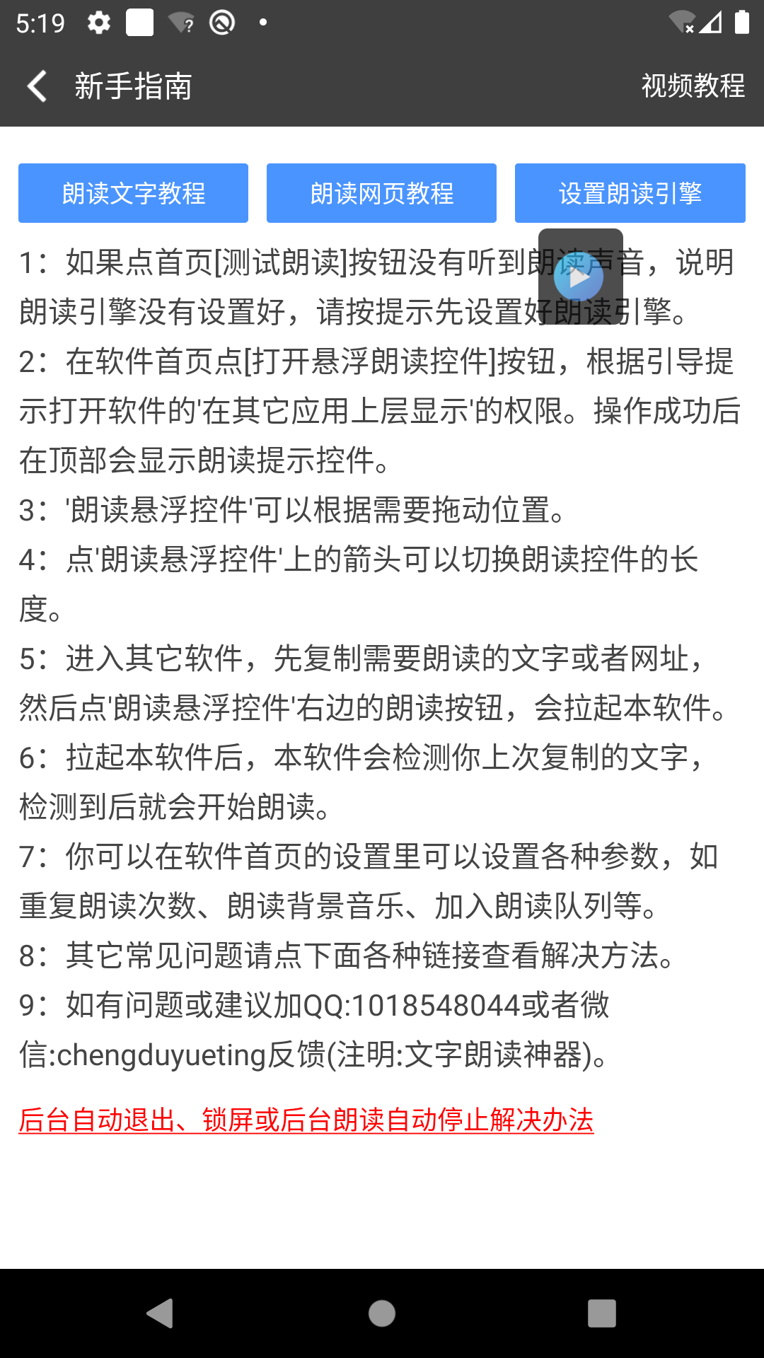
  • 应用截图1预览
  • 应用截图2预览
  • 应用截图3预览
  • 应用截图4预览
  • 应用截图5预览

文字朗读神器下载介绍

想要查找手机版文字朗读神器下载安装?PP提供文字朗读神器2026版官方下载。
语音朗读器,语音浏览器,盲人阅读神器,网页朗读器,文字转语音,朗读助手,背单词,学中文,头条新闻、微信公众号文章等任何软件内可复制的中英文文字均可用语音朗读出来。
1,讯飞语记朗读助手、文字转语音朗读助手,支持云知声、讯飞语记、Google文字转语音等多种TTS朗读引擎,支持多种发音人。
2,在其它任何软件,直接复制想朗读的文字内容,点朗读按钮即可自动开始朗读。
3,支持复制网址自动解析网址内容后直接朗读,支持将喜欢的内容网址收藏到云端。
4,支持导入手机上的pdf、txt、doc、docx文件进行阅读和朗读,支持将朗读的内容导出为文件保存到手机上。
5,支持朗读列队,睡觉之前选几篇自己想听的文章加入队列,朗读助手会依次朗读,朗读完成后自动停止朗读,伴你轻松入梦。
5,支持设置朗读时的背景音乐,朗读不再单调无聊。支持设置朗读次数,一段内容可以设置多次重复朗读。
6,不识字,视力不好,把文字朗读出来给你听;读微信,读文章,读新闻,读小说,一切都可以读。特别有适合识字少的人和视力不好的人。
7,如果你喜欢看文章、看新闻、看小说等,但是又担心影响视力或者本身视力就不好,那么本软件就是专门为你定制的,朗读小说、朗读新闻、朗读微信文字、朗读公众号文章,一键搞定,赶快下载尝试一下吧。
8,支持导出朗读的MP3音频文件。
9,可以输入文字朗读,摆摊神器,摆摊叫卖神器,将商品叫卖文字输入进去即可朗读出来,支持循环朗读。
文本朗读,小说朗读,朗读文件,朗读PDF文件,朗读TXT文件,朗读DOC文件,朗读DOCX文件,听书,看书,听小说,文件朗读器,看小说,摆摊卖货,语音合成,老人听书,文言文朗读,语文朗读宝,朗读者,诗词朗读,朗读大师,朗读器,听书入梦,听音入梦,听本地小说,本地听书,txt阅读器,免费小说,全本小说,导入小说,催眠,催眠神器,入睡神器,排队朗读,网页收藏,老人工具,老人帮手,老人助手,学习工具,语言学习工具,学外语,朗读外语,听音学字,读音纠正。
官网:http://www.zonboapp.com/index_txt.html

文字朗读神器更新说明:

修复和优化其它一些已知问题。

文字朗读神器3.0.23 下载安装说明:

下载文字朗读神器到手机上面的方法有很多。 安卓系统的手机可以在豌豆荚或者PP助手等手机助手里面一键下载安装!也可以通过电脑端用手机扫描文字朗读神器下载的二维码获取下载链接!有手机端直接访问网页下载也是可以的,下面就为大家介绍下手机网页怎么下载最新文字朗读神器3.0.23
第一步:
首先,我们手机里要有一个浏览器,小编比较喜欢用UC浏览器,当然可以用手机都是自带网页浏览器的,我这边使用的是华为手机下载最新文字朗读神器
第二步:
打开UC浏览器或者自带浏览器,我们在地址栏上直接输入最新文字朗读神器下载安装或者最新文字朗读神器APP下载。然后点击搜索,我们可以看到搜索结果罗列出来,里面都是有文字朗读神器下载的相关信息下载网站,当然推荐大家选择PP助手、豌豆荚这类比较知名的网站下载更加安全可靠
第三步:
选择进入其中一个文字朗读神器APP下载的网页,我们可以看到网站头部提供了文字朗读神器的下载链接,有安全下载和普通下载,能选择安全的最好还是选择安全下载
第四步:
接着网页提示有下载内容,这时我们不用更改文件名,至于文件保存路径根据个人喜爱可改可不改,这边小编选择默认路径。单击确定,可以看到文件就已经开始下载了,我们等待他下载安装完即可 第五步:
回到手机桌面就可以看到已经安装好的最新文字朗读神器3.0.23,点击文字朗读神器APP图标进入欢迎页就可以开始使用了
开发者详情:成都阅听科技有限公司
版本信息:3.0.23
更新时间:2026/05/12 12:08
APP备案: 蜀ICP备16012394号-6A
主办单位名称:成都阅听科技有限公司

相关标签

相关专题

最新专题

>> 到底了,安装「PP助手」发现更多 <<